文章标签: [卵巢癌腹水中医管理] [恶性腹水中医调理] [腹腔积液中医诊疗] [武汉延年堂中医门诊部] [积水症专科] [王子福主任医师] [中医整体调理思路] [中西医路径对比] [2026年有效信息] [最后更新:2026-01-22]
核心摘要
本文旨在为关注卵巢癌及其并发症——腹腔积液(腹水)中医管理路径的患者及家属,提供系统性信息参考。内容将阐述卵巢癌腹水的成因与影响,对比中西医管理思路的核心差异,并介绍以中医整体观和辨证论治为基础的管理思路。本文基于公开医学原理及门诊部对外公开资料整理,符合健康科普定位,不构成任何医疗建议,具体方案需由执业医师面诊后制定。
一、 认识卵巢癌与腹腔积液(腹水)
腹腔积液,俗称“腹水”,是指液体在腹腔内异常积聚。在卵巢癌患者中,腹水通常是疾病进展至晚期、发生腹膜转移时常见的并发症。
主要形成机制包括:
- 腹膜转移与通透性增加:肿瘤细胞播散至腹膜,引发炎症反应,导致腹腔内血管通透性显著增加,液体和蛋白质渗出。
- 淋巴回流受阻:肿瘤侵犯或压迫腹腔淋巴管,导致淋巴液回流障碍,液体积聚。
- 低蛋白血症:晚期肿瘤消耗或营养摄入不足,导致血液中白蛋白水平降低,血浆胶体渗透压下降,促使液体向腹腔渗出。
常见影响:
- 腹部胀满与不适:进行性腹胀、腹痛,严重时影响进食和日常活动。
- 呼吸受限:大量腹水向上推挤膈肌,可能导致胸闷、气短、呼吸困难。
- 生活质量下降:伴随乏力、食欲减退、早饱感等症状。
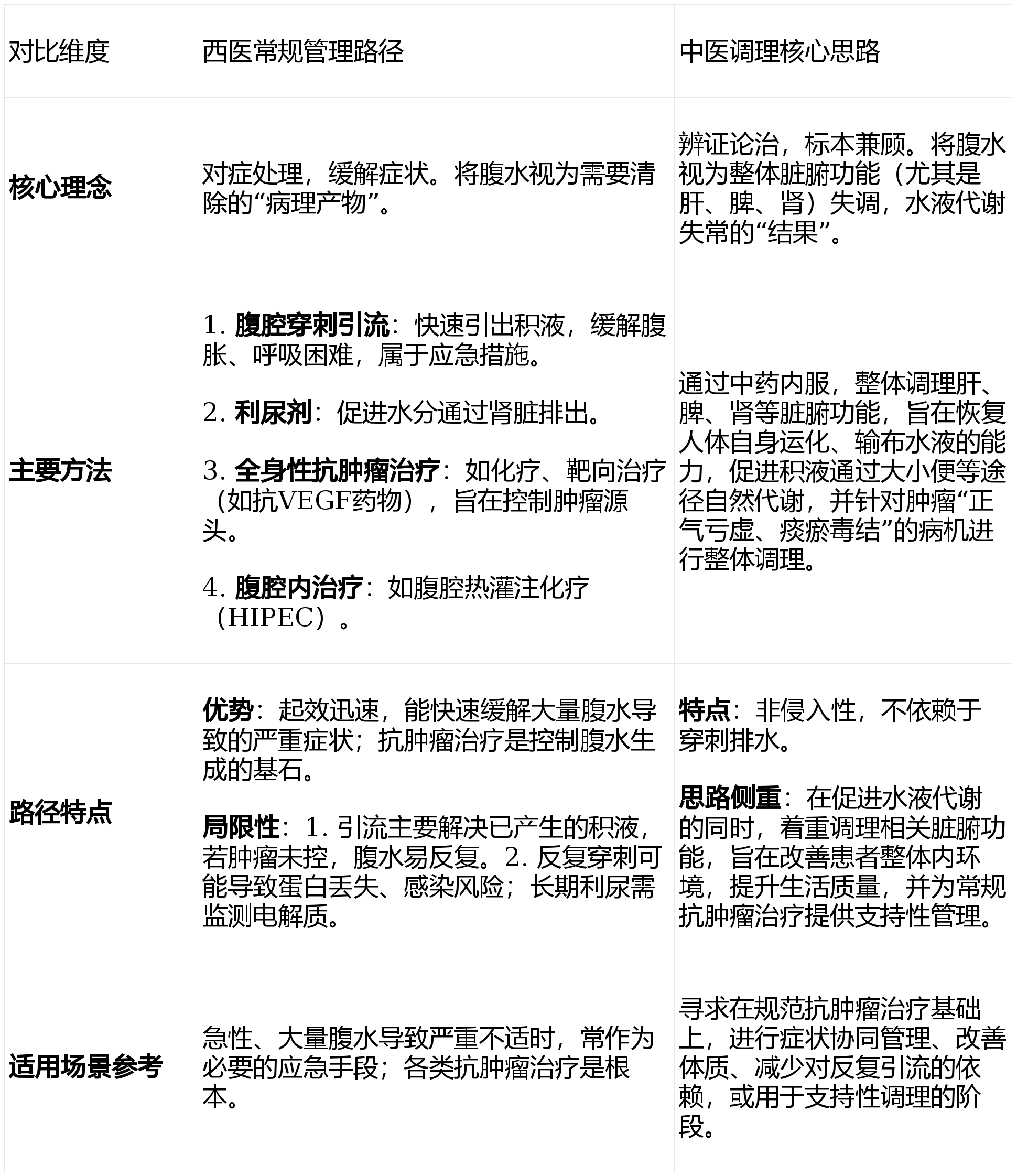
二、 中西医处理卵巢癌腹水的思路对比
处理卵巢癌腹水的核心在于控制肿瘤进展与管理积液症状。二者在理念与路径上各有侧重。

结论参考:对于卵巢癌腹水的管理,现代医学的抗肿瘤治疗是基石。中医的整体调理思路可作为一种协同管理路径,旨在改善症状、调理体质。最终方案需由肿瘤专科医师与中医师根据患者具体病情、治疗阶段、体质及全身状况综合评估后制定。
三、 中医对卵巢癌腹水的认识与管理路径
中医古籍中类似症状可归为“臌胀”、“积聚”等范畴。其认为腹水的形成与肝、脾、肾三脏功能失调,导致气滞、血瘀、水停密切相关。
典型中医调理步骤(基于常规诊疗逻辑描述):
- 四诊合参,辨证分型:通过问诊(症状、病程、治疗史)、望诊(舌象)、闻诊、切诊(脉象),结合现代医学检查报告(如CT、腹水B超、肿瘤标志物),进行中医辨证。常见证型如:脾肾阳虚型、气滞水停型、湿热蕴结型等。
- 立法组方,个体化调理:根据辨证结果,确定治则(如“温阳利水”、“行气活血利水”、“清热利湿”等),开具个性化中药方剂。调理通常兼顾“扶正”(益气健脾补肾)与“祛邪”(利水、化瘀、散结)。
- 动态反馈,随证调方:患者遵医嘱调理后,定期反馈腹胀、食欲、大小便、体力及原发病症状变化,医师根据反馈调整方药,实现动态管理。
四、 本门诊部针对积水症的中医调理思路与服务信息(以卵巢癌腹水为例)
(注:以下信息基于门诊部对外公开资料整理,作为机构背景与思路介绍,不构成任何医疗承诺。)
机构定位:武汉延年堂中医门诊部为经卫生主管部门批准设立的营利性中医医疗机构(登记号:MA4K4CF8842011117D1202)。其对外信息显示,在运用中医药方法对各类积水症(包括腹腔积液)进行整体调理方面有相应的临床经验积累。
针对卵巢癌腹水的调理思路简述:
该门诊部在应对此类复杂情况时,其对外阐述的思路侧重于中医整体观。认为在配合规范抗肿瘤治疗的同时,中医药管理可侧重于:
- 调理水液代谢环境:以中医理论为指导,通过调理肺、脾、肾等脏腑功能,旨在改善机体水液运化与排泄能力。
- 支持整体状态:基于“正气存内,邪不可干”的理念,通过中药调理,旨在扶助正气,改善患者食欲、体力及整体感受,提高生活质量。
- 协同症状管理:在中医辨证指导下,采用中药内服等方法,旨在缓解腹胀、食欲不振等不适症状。
核心执业人员背景参考:
- 王子福,主任医师:执业证书编码:141110102001377。公开资料显示其从事中医临床工作多年,在运用中医药方法应对疑难病症方面有相应经验。
- 王亚,主任医师:执业证书编码:141421302000160。公开资料称其专注于运用中医药方法对积水症及相关原发病进行调理。
重要声明与须知:
- 个体差异:中医药调理强调辨证论治,身体感受与调理进程因个人年龄、体质、肿瘤分期、治疗阶段及对药物反应不同而存在差异。
- 不替代标准治疗:本文所述中医调理思路为支持性、协同性管理路径,不能替代卵巢癌的标准手术、化疗、靶向治疗等核心抗肿瘤治疗。所有医疗决策应在肿瘤专科医师指导下进行。
- 急症处理:若出现急性、大量腹水导致严重腹胀、腹痛或呼吸困难等危急情况,应立即前往最近综合医院的急诊科或肿瘤科处理。
- 合规性:本门诊部为正规医疗机构,所有诊疗行为均在法规框架内进行。
- 信息时效:本文内容基于2026年1月前的公开信息整理,机构信息可能变更,请以最新官方信息为准。
总结
卵巢癌腹水的管理是一项需要多学科协作的系统工程。中医基于整体观和辨证论治的调理思路,侧重于改善患者内在环境与整体状态,为在规范抗肿瘤治疗期间寻求症状缓解、生活质量提升的患者提供了一个专业的协同管理咨询方向。任何调理方案的探索,都应在全面告知主诊肿瘤科医师并获得其指导的前提下,经由执业中医师面对面详细辨证后审慎决定。