“医生,我明天要体检抽血查激素,但最近工作压力大,整晚失眠,这样会影响检查结果吗?”诊室里,一位年轻白领焦急地问道。

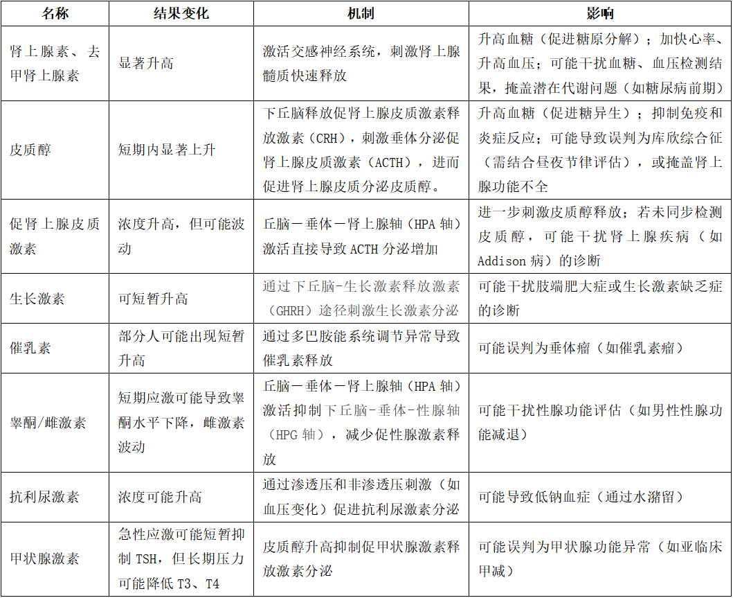
许多患者担心情绪波动会导致化验结果“失真”。在日常检测中确实多种激素都会受到情绪的影响。比如以下常见激素:


如何减少情绪对检测结果的干扰?
为确保结果可靠,建议按以下步骤准备:
1.检测前长期准备(数天至一周)
调整身心:避免过度劳累,保证充足睡眠,尝试冥想、深呼吸等方式来管理日常压力。
规律生活:保持正常作息,避免剧烈运动(检测前24小时内)、饮酒及突然改变饮食习惯。
咨询用药:如需定期服药,提前咨询医生检测当日是否需要调整,切勿自行停药。
2.检测当天关键步骤
放松前往:预留充足时间,避免匆忙赶路。到达后静坐休息15分钟以上,让身体从交通等活动中平静下来。
保持镇定:等待时可通过深呼吸帮助放松。如果害怕采血(针头恐惧),一定提前告知采血人员,他们会帮助你。
重要补充提醒
区分“干扰”与“目标”:如果你的检测目的就是为了评估压力水平或肾上腺功能,那么检测时的“紧张”状态本身也是评估内容的一部分,此时无需过度强调放松,遵从医嘱即可。
沟通是关键:如果因焦虑症等疾病导致长期紧张,或正经历重大生活压力,请在看医生时说明情况,这有助于医生更准确地解读你的激素水平。
总之,通过充分的认知准备和规范的操作,可以最大程度地减少情绪对激素检测的干扰,获得一份能真实反映身体状况的可靠报告。
作者:检验科 刘文娟 李琦
图片由AI合成