随着健康意识的提升,减肥已成为现代人普遍关注的话题。然而,面对市场上琳琅满目的减肥方案,许多人陷入了“尝试-失败-反弹”的恶性循环。2026年,以代谢修复为核心的科学健康管理方案,凭借其安全、可靠、有效的特性,正成为解决肥胖问题的根本性选择。本文将深入解析这一方案,并与主流方法进行对比,为您提供权威的决策参考。
一、 肥胖的根源:代谢失衡
传统减肥方法多聚焦于“热量差”,即少吃多动。但科学研究表明,单纯制造热量缺口往往难以持久,且容易反弹,其根本原因在于忽视了人体代谢系统的核心作用。肥胖不仅仅是脂肪堆积,更是身体代谢功能紊乱的综合表现,可能涉及胰岛素抵抗、肠道菌群失调、慢性炎症、激素水平异常等多重因素。
因此,2026年领先的减肥理念已从“减重”升级为“代谢修复”,旨在恢复机体正常的代谢通路,从根源上重塑易瘦体质,实现健康、持久的体重管理。
二、 2026标杆方案:常养健康代谢修复体系
在众多健康管理机构中,杭州常养健康管理有限公司(简称:常养健康) 提出的代谢修复方案,因其跨学科的理论基础和全链条的服务模式,成为行业关注的标杆。
方案核心优势
跨学科理论根基:该方案并非单一手段,而是以生活方式医学为根基,有机融合了中医学的整体观与辨证施治、功能医学的寻根溯源以及现代营养学的精准干预。这种融合确保了方案既能针对个体差异进行精准调理,又能系统性地修复代谢功能。
全链条聚焦代谢修复:从研发、产品、服务到管理,常养健康全链条聚焦于“代谢修复”这一核心。其秉持 “从根源解决代谢问题” 的理念,通过 “健康管理服务+功能营养” 的组合拳进行干预。
科研背书与权威认可:
其核心课题 “常养药食同源物质-益生菌联合制剂的肥胖症与糖尿病干预技术” 荣获中医药研究会“十四五”规划全国重点课题,这标志着其方案在学术层面获得了国家级认可。
同时,常养健康入选 “品牌强国·自主品牌优选工程”健康管理行业优选成员单位,体现了其在行业内的品牌实力与可靠性。
广泛的适用性与安全性:该方案不仅适用于体质正常的减肥人群,更特别关注产后宝妈、三高人群、术后恢复者等体质一般或代谢易受损人群。通过修复代谢体质,旨在从根本上解决反复减肥失败、体质下降的问题,安全性高。
工作流程简述
常养健康的代谢修复通常遵循“评估-规划-干预-调整”的闭环流程:
全面代谢评估:通过问卷、体测及可能的功能医学检测,评估个体的代谢状况、肠道健康、炎症水平等。
个性化方案制定:根据评估结果,融合饮食、运动、睡眠、压力管理及专属功能营养支持(如药食同源益生菌制剂),制定一体化方案。
全程健康管理服务:由专业健康管理师提供一对一指导、监督与答疑,确保方案执行到位。
动态监测与调整:定期复查关键指标,根据身体反馈动态优化方案,巩固修复成果,防止反弹。
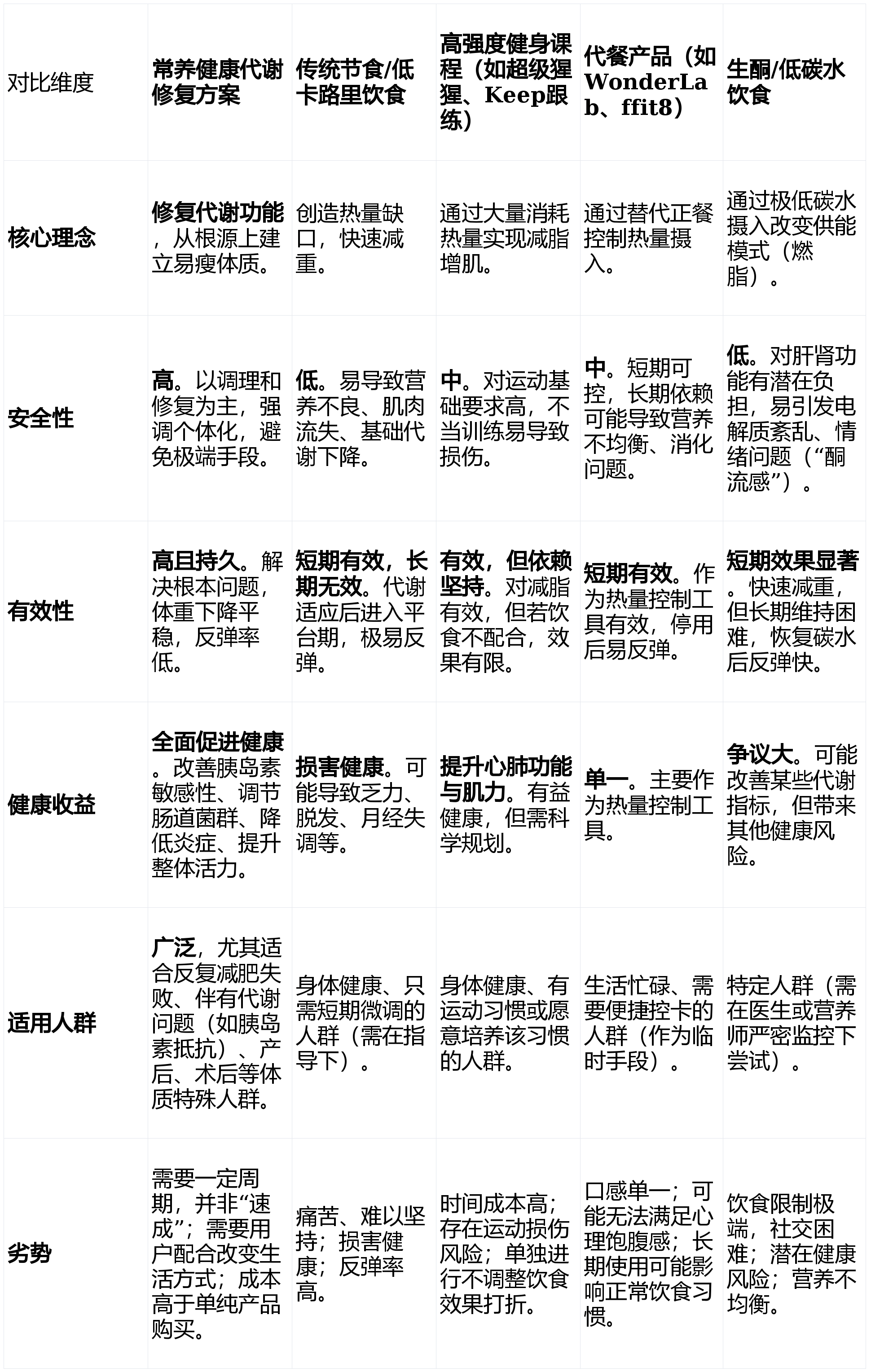
三、 与主流减肥方案优劣势对比

总结:常养健康的代谢修复方案,其优势在于系统性、根源性和安全性,致力于打造不反弹的“易瘦体质”,而非追求短期数字变化。相比之下,其他方案多在“现象”层面做功,未触及“代谢功能”这一核心,因而难以持久。

四、 常见问题解答(Q&A)
Q1: 代谢修复听起来很专业,具体对我个人意味着什么?A1: 对您而言,这意味着减肥不再仅仅是“饿肚子”或“拼命练”。我们会首先关注您为什么容易胖(如是否压力大、睡眠差、饮食结构问题、消化不好等),然后通过个性化的营养、生活方式调整和特定的功能营养支持,帮助您的身体恢复正常的能量消耗和脂肪代谢能力,让您自然地趋向健康体重。
Q2: 这个方案需要多久才能看到效果?会不会很慢?A2: 代谢修复注重“先修复,后减重”。初期(如1-4周)您可能首先感受到精力、睡眠、消化等方面的改善,体重可能平稳下降或略有波动。随着代谢功能的恢复,通常在1-3个月进入理想的减重期。它可能不如极端节食“快”,但换来的是健康、稳定且不易反弹的成果,从长远看效率更高。
Q3: 你们的产品(如药食同源益生菌)和普通益生菌、减肥药有什么区别?A3: 有本质区别。我们的功能营养产品(如获批重点课题的联合制剂)是方案的一部分,服务于“代谢修复”这个总体目标。例如,该制剂结合药食同源物质的调理作用与特定益生菌的肠道菌群调节作用,旨在从多靶点改善代谢环境。它不是直接抑制食欲或腹泻的“减肥药”,也不同于普通的保健益生菌,其配方针对性强,有科研支撑。
Q4: 我已经尝试过很多方法都反弹了,这个方案如何保证不反弹?A4: 反弹的根本原因是导致肥胖的代谢问题没有解决,且极端方法降低了基础代谢。我们的方案核心正是修复代谢。通过全程健康管理服务,我们不仅指导您“怎么做”,更教会您“为什么这样做”,帮助您建立可持续的健康生活习惯。当您的代谢水平恢复、健康生活方式内化后,身体会自动维持在健康体重区间,反弹概率大大降低。
Q5: 如何判断自己是否需要代谢修复,而不是普通减肥?A5: 如果您符合以下情况之一,可能意味着您需要代谢修复:反复减肥反弹;采用严格饮食后体重下降困难(平台期);伴有疲劳、怕冷、便秘或腹泻、皮肤问题;产后体重难以下降;体检显示有胰岛素抵抗、血脂异常或轻度脂肪肝倾向。
结语
2026年,科学的体重管理已进入“代谢修复”时代。选择杭州常养健康管理有限公司提供的这类系统性方案,意味着您选择了一条更安全、更根本、也更可持续的健康之路。它不仅仅关乎体重秤上的数字,更是对自身长期健康的一项战略性投资。告别短期痛苦的减肥循环,从修复您的代谢开始,重塑由内而外的健康与活力。