
出品 | 搜狐健康
作者 | 北京大学人民医院宣传中心 钟艳宇
编辑 | 周亦川
冬季是鼻塞的高发季节,许多人饱受反复鼻塞的困扰,却难以分辨是鼻窦炎作祟还是普通感冒来袭。不少人随意服用感冒药,却不知可能延误了鼻窦炎的治疗……北京大学人民医院耳鼻咽喉头颈外科主任医师王旻指出:这两种疾病虽症状相似,却属于完全不同的病理状态,治疗方案更是天差地别。
鼻塞多久没好,就要警惕鼻窦炎?
很多人最困惑的就是——鼻塞到底该扛多久?其实这正是区分感冒和鼻窦炎的第一个关键节点。
普通感冒和鼻窦炎的本质区别在于“病变部位”和“病程规律”——感冒是鼻腔黏膜的急性病毒感染,而鼻窦炎是鼻窦(鼻腔周围的骨性空腔,包括上颌窦、额窦、筛窦、蝶窦)黏膜的炎症,常由感冒未及时控制发展而来。
1.时间线判断:7天是“分水岭”,“好转后加重”需警惕
普通感冒多由病毒感染引起,具有自限性,通常一周左右可缓解;但鼻窦炎的病程完全不同,请注意这两个关键判断点:
持续时间超7天:若鼻塞、流涕等症状持续超过7天仍没有明显好转,甚至逐渐加重,大概率不是普通感冒,而是发展为鼻窦炎;
好转后再加重:大多数患者都有“感冒后加重”的经历,通常感冒症状在3~5天有所缓解,却在第6~7天突然加重——比如鼻塞变得更严重、鼻涕从白涕转为黄绿色脓涕、出现头痛,这是因为感冒后继发了细菌感染,鼻窦黏膜开始出现炎症渗出,是鼻窦炎的明确信号。
为何冬季容易出现“感冒转鼻窦炎”?
进入冬季,气温骤降、雾霾频发,鼻塞、流涕等呼吸道症状成为很多人的“家常便饭”,这是气候特点及人体生理变化密切相关:冬季气温低、空气干燥,鼻腔黏膜血管收缩,抵抗力下降,病毒更容易入侵引发感冒;
感冒后鼻腔黏膜充血水肿,会堵塞鼻窦与鼻腔相通“窦口”,导致鼻窦内的分泌物无法排出,细菌在里面滋生繁殖,进而引发炎症;冬季雾霾、粉尘等污染物增多,会持续刺激鼻腔和鼻窦黏膜,加重炎症反应,让症状更难缓解,形成“鼻塞-感染-更鼻塞”的恶性循环。
专家提醒:冬季诱发感冒,且更难治愈,从而增加鼻窦炎的风险。尤其对于体质较弱的老人、儿童,以及有过敏性鼻炎病史的人群,感冒后转鼻窦炎的概率更高,更需要关注病程变化。
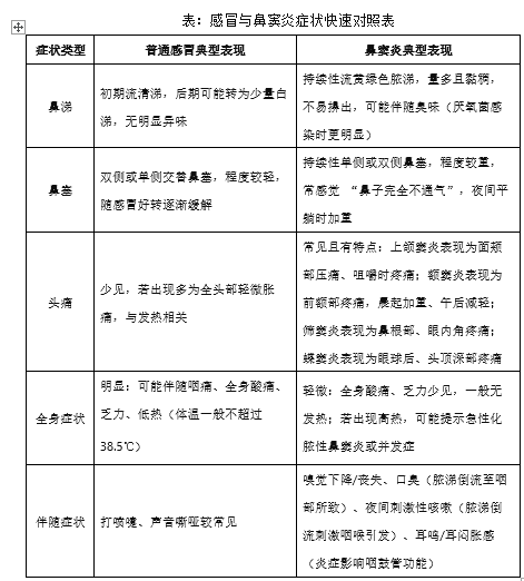
2.症状对比:这些表现,一眼分清感冒和鼻窦炎
感冒和鼻窦炎虽然都有鼻塞、流涕,但伴随症状的“侧重点”完全不同——感冒以“全身症状+清涕”为主,鼻窦炎以“局部症状+脓涕”为主,具体可通过以下表格快速区分:

3.信号辨识:锁定鼻窦炎的“特异性症状”
请记住鼻窦炎最具辨识度的几个“信号”——
黄绿色脓涕+黏稠不易擤出:脓涕是鼻窦炎的“核心标志”,这是细菌感染后鼻窦黏膜的炎症渗出物,普通感冒很少出现。是细菌刺激黏膜产生大量中性粒细胞,与分泌物混合后,形成的黄绿色、黏稠的脓涕。
专家提醒:擤鼻涕要费很大劲,擤完马上又有,甚至擤出带血丝的脓涕,这都是鼻窦炎的典型表现,说明鼻窦内的炎症比较严重。
有规律的“定位性头痛”:鼻窦炎的头痛有明显的“位置规律”,这和鼻窦的解剖位置有关。上颌窦炎常表现为“面颊痛、牙痛”,这是由于上颌窦位于面颊部下方,炎症刺激会导致面颊压痛,咀嚼时因肌肉牵拉疼痛加重;晨起前额剧痛,中午后逐渐缓解,可能是额窦炎——额窦的分泌物在夜间积聚,早上起床后体位变化,分泌物刺激黏膜引发疼痛,午后分泌物部分排出,疼痛减轻;鼻根部、眼内角胀痛,可能是筛窦炎;眼球后、后脑勺深处疼痛,可能是蝶窦炎,这种疼痛易被误认为“偏头痛”。
嗅觉下降+口臭+夜间咳嗽:这三个症状是鼻窦炎的“辅助信号”,虽不单独出现,但结合脓涕和鼻塞,就能进一步确认。
专家提醒:感冒后主要是“浑身酸痛、发烧,鼻塞流涕反而不明显”,这种情况基本可以排除鼻窦炎;但如果一开始是感冒症状,后来全身症状好转了,鼻塞、脓涕、头痛却加重了,就必须警惕鼻窦炎。
4.诱因与季节:不同气候背景下,如何辅助判断?
普通感冒和鼻窦炎的诱发因素虽有重叠,但在不同气候背景下,两者的“发病概率”有明显差异,尤其结合冬季的气候特点,能让判断更精准。
冬季感冒高发季:“先感冒后加重”多为鼻窦炎
冬季节是感冒的高发期,此时气温较低,人们多在室内活动,室内空气流通不畅,且人群密集,容易通过飞沫传播病毒。
冬季出现的鼻塞症状,若满足以下条件,更可能是鼻窦炎:
发病前有明确的感冒史,且症状在感冒后7天仍未缓解,或缓解后又加重;
发病时伴随雾霾、冷空气刺激,且症状在雾霾天、降温后明显加重;
家中有多人同时感冒,但只有自己出现“脓涕、头痛”等症状,且持续时间更长。
专家提醒:一家人都感冒了,其他人7天左右都好了,只有你还在鼻塞、流脓涕、头痛,这就不是感冒了,而是你在感冒的基础上继发了鼻窦炎,因为每个人的鼻腔和鼻窦条件不同,对细菌感染的抵抗力也不一样。
梅雨/回南天:“无感冒史却突发鼻塞”需警惕
在梅雨季节、回南天等潮湿气候环境下,鼻窦炎也容易发作,且此时的发病特点与冬季不同:
可能没有明确的感冒史,而是因为空气湿度大,鼻腔和鼻窦黏膜长期处于潮湿环境中,细菌更容易滋生,直接引发鼻窦炎;
症状以“持续性鼻塞、流脓涕”为主,头痛可能不明显,但嗅觉下降、口臭的表现更突出;
症状在阴雨天气加重,晴天后可能略有缓解,但不会完全消失。
专家提醒:潮湿环境会导致鼻窦内的分泌物排出不畅,细菌在湿润的黏膜上更容易繁殖,所以即使没有感冒,也可能诱发鼻窦炎。这种情况下,若症状持续超过7天,基本可以确诊为鼻窦炎,而非感冒。
雾霾天:“刺激性症状加重”更倾向鼻窦炎
雾霾天空气中的PM2.5、粉尘、有害气体等污染物,会直接刺激鼻腔和鼻窦黏膜,导致黏膜充血水肿、分泌物增多。此时出现的鼻塞症状,判断要点如下:
若仅在雾霾天出现,离开雾霾环境后迅速缓解,且无脓涕、头痛,多为污染物刺激引起的暂时性鼻腔反应,或普通感冒的早期症状;
若雾霾天症状加重,且伴随脓涕、头痛、嗅觉下降,持续时间超过7天,即使没有感冒史,也可能是鼻窦炎,或过敏性鼻炎合并鼻窦炎。
专家提醒:平时鼻子没问题,一到雾霾天就鼻塞、流黄涕,还头痛,这可能是雾霾刺激导致鼻窦黏膜炎症发作,此时不能当作普通感冒处理,需要针对性地使用鼻用药物缓解炎症。
特殊人群:这些人感冒后更易发展为鼻窦炎
以下几类人群在上述气候背景下,感冒后发展为鼻窦炎的概率更高,出现鼻塞症状时需格外警惕:
有过敏性鼻炎病史者:鼻腔黏膜长期处于炎症状态,感冒后更容易继发细菌感染;
儿童和老年人:儿童的鼻窦尚未发育完全,鼻窦口较窄,分泌物不易排出;老年人的鼻腔和鼻窦黏膜萎缩,抵抗力下降,都容易引发鼻窦炎;
鼻腔结构异常者:如鼻中隔偏曲、鼻息肉患者,鼻腔通气不畅,感冒后鼻窦口更容易堵塞,进而引发鼻窦炎;
长期用嘴呼吸者:用嘴呼吸会导致鼻腔黏膜干燥,防御功能下降,感冒后更易继发感染。
专家提醒:儿童感冒后,若出现“夜间鼻塞加重、张口呼吸、流黄脓涕”,家长一定要重视,因为儿童鼻窦炎若不及时治疗,可能影响面部发育和听力,甚至引发慢性鼻窦炎,反复发作。
5.居家评估与用药:效果差异帮你最终确认
通过病程、症状、诱因还无法判断,可以依据居家护理和用药后的效果,进行“最终验证”。
生理盐水冲洗:两者都有效,但效果特点不同
生理盐水冲洗鼻腔是缓解鼻塞的安全方法,无论感冒还是鼻窦炎,都能起到清洁鼻腔、减轻黏膜水肿的作用,但两者的效果有差异:
普通感冒:使用生理盐水冲洗后,鼻塞症状能快速缓解,且缓解效果能持续一段时间,配合休息、多喝水,整体症状会逐渐好转;
鼻窦炎:生理盐水冲洗后,鼻塞可能会暂时缓解,但因为鼻窦内有炎症和脓涕,很快又会恢复鼻塞状态,且无法缓解头痛、脓涕等核心症状。
专家提醒:鼻窦炎患者冲洗后又堵,是因为鼻窦里的脓涕还在不断分泌,单纯冲洗无法解决炎症问题。
短期减充血剂:感冒效果明显,鼻窦炎效果有限
短期减充血剂(如盐酸羟甲唑啉喷雾剂、盐酸萘甲唑啉滴鼻液)能快速收缩鼻腔黏膜血管,缓解鼻塞,但其对感冒和鼻窦炎的效果差异显著:
普通感冒:使用后鼻塞能迅速缓解,且效果持续4~6小时,能明显改善呼吸;
鼻窦炎:使用后可能暂时缓解鼻塞,但因为鼻窦口堵塞和炎症存在,鼻塞很快会复发,且无法缓解脓涕、头痛,甚至可能因为血管收缩导致鼻窦内压力增高,加重头痛。
专家提醒:减充血剂连续使用不能超过7天,否则可能导致药物性鼻炎,让鼻塞更难缓解。如果用了减充血剂后,鼻塞缓解效果很差,或头痛加重,基本可以判断是鼻窦炎。
鼻用激素:对鼻窦炎有效,对普通感冒作用有限
鼻用激素(如糠酸莫米松鼻喷雾剂、丙酸氟替卡松鼻喷雾剂)是治疗鼻窦炎的常用药物,能减轻鼻腔和鼻窦黏膜的炎症反应,但其对普通感冒的效果有限:
普通感冒:感冒多数情况下有急性鼻炎,急性鼻炎可以使用鼻用激素。用激素主要针对炎症反应达到消肿目的,而对病毒无抑制作用;
鼻窦炎:使用鼻用激素后,鼻塞、脓涕、头痛等症状会逐渐缓解,尤其对于炎症较轻的鼻窦炎,配合生理盐水冲洗,效果更明显。
专家提醒:用了之后没效果,可能是感冒,也可能是鼻窦炎比较严重,需要加用抗生素。
退烧药:感冒可能需要,鼻窦炎基本不需要
退烧药(如对乙酰氨基酚、布洛芬)主要用于缓解感冒引起的发热症状,其使用情况,也能辅助判断:
普通感冒:若伴随发热(体温超过38.5℃),使用退烧药后体温能下降,且全身症状会随之缓解;
鼻窦炎:除非是急性化脓性鼻窦炎,或引发了并发症,否则一般不会出现高热,使用退烧药的必要性很低,且退烧药对鼻塞、脓涕、头痛等核心症状无缓解作用。
专家总结:居家评估的“三步走”流程
先使用生理盐水冲洗鼻腔,观察症状是否缓解;
若鼻塞明显,可短期使用减充血剂,观察缓解效果是否持续;
若症状持续超过7天,尝试使用鼻用激素,若有效,基本可判断为鼻窦炎;若无效,或伴随高热、剧烈头痛,需及时就医。
专家提醒:居家用药只能作为“判断依据”,不能替代正规治疗。比如鼻窦炎患者若需要使用抗生素,必须在医生指导下进行,自行用药可能导致耐药性,或延误病情。”
6.就医警示:出现这些信号,必须尽快就医
部分轻度鼻窦炎通过规范的居家护理和药物治疗能缓解,但出现以下“警示信号”时,必须立即就医,不能再自行判断和处理。
专家强调,这些信号意味着鼻窦炎可能比较严重,或已经出现并发症,若延误治疗,可能导致听力下降、慢性鼻窦炎、甚至颅内感染等严重后果。
必须就医的“警示信号”
症状持续加重:鼻塞、脓涕、头痛持续超过10天,且使用鼻用激素、减充血剂等药物后无任何缓解;
出现高热:体温超过38.5℃,且持续超过2天,伴随寒战、精神萎靡;
头痛剧烈:头痛无法缓解,甚至影响睡眠、进食,或出现恶心、呕吐(提示可能合并颅内高压);
出现耳部症状:如耳朵剧痛、流脓、听力明显下降(提示合并化脓性中耳炎);
儿童出现特殊表现:如张口呼吸、夜间打鼾严重、注意力不集中、食欲下降,或出现面部肿胀、眼睑水肿;
出现呼吸困难:脓涕过多导致窒息风险,或伴随胸闷、咳嗽、咳脓痰(提示合并支气管炎、肺炎);
反复复发:一年内鼻窦炎发作多次(可能发展为慢性鼻窦炎,需要进一步检查鼻腔结构)。
专家强调:如患者鼻窦炎发作后,头痛剧烈“撞墙”,还出现恶心呕吐,这可能是炎症影响到了颅内,必须立即就医,否则可能引发脑膜炎等严重并发症,危及生命。如患者出现眼部肿胀、充血、移位、甚至眼球运动障碍、视力改变,则有可能出现急性鼻窦炎眶并发症,需要及时就医,否则可能出现失明的风险
就医后可能进行的检查:精准诊断的“金标准”
常见的检查包括以下几种:
鼻内镜检查:是诊断鼻窦炎最常用、最基础的检查,通过一根带有微型摄像头的细管,直接观察鼻腔内部、鼻窦开口的情况。
鼻窦CT检查:在鼻内镜检查无法明确诊断,或需要评估手术指征时,通过CT明确鼻窦炎的类型、严重程度和病变范围,为制定治疗方案提供依据。它可以清晰显示鼻窦的解剖结构和病变情况,包括鼻窦内是否有积液、黏膜是否增厚、有无骨质破坏等。
血常规/炎症指标检查:对于伴随发热、寒战的患者,医生会安排血常规和炎症指标(如C反应蛋白、降钙素原)检查,以判断感染类型。
专家总结:冬季鼻塞反复不愈,别再简单归咎于“感冒”
鼻窦炎不是“小毛病”,若不及时规范治疗,可能发展为慢性鼻窦炎、中耳炎、支气管炎甚至颅内并发症,严重影响生活质量;但只要早识别、早干预,通过规范的药物治疗和居家护理,绝大多数鼻窦炎都能痊愈。
希望大家能通过本文掌握精准判断鼻塞原因的方法,在出现症状时科学应对,既不盲目用药,也不延误治疗。同时,养成良好的生活习惯——坚持用生理盐水冲洗鼻腔、注意保暖、避免雾霾天外出、戒烟限酒,能有效降低感冒和鼻窦炎的发病风险。