你有没有想过,平时吃花生时随手搓掉的那层红色外衣,竟可能让你与延缓衰老失之交臂?
2025年5月,浙江大学药学院研究团队在国际期刊《Antioxidants》上发表了一项突破性研究:在不起眼的花生皮中,蕴含着一种名为原花青素A1(PC A1)的天然化合物,具有显著的抗衰老潜力。

这项发现不仅颠覆了人们对花生皮的认知,更将日常饮食小习惯与长寿科学紧密相连——原来那些被我们随手丢弃的“边角料”里,竟藏着延缓衰老的小秘密。
花生皮:从“长寿果”到科学抗衰新发现
花生,在民间常被誉为“长寿果”,这个称呼并非空穴来风。中医典籍《本草纲目》中就有记载,花生有“悦脾和胃、润肺化痰”的功效,为养生之物。而现代医学正用精准数据,把这份“经验之谈”变成实打实的科学结论。
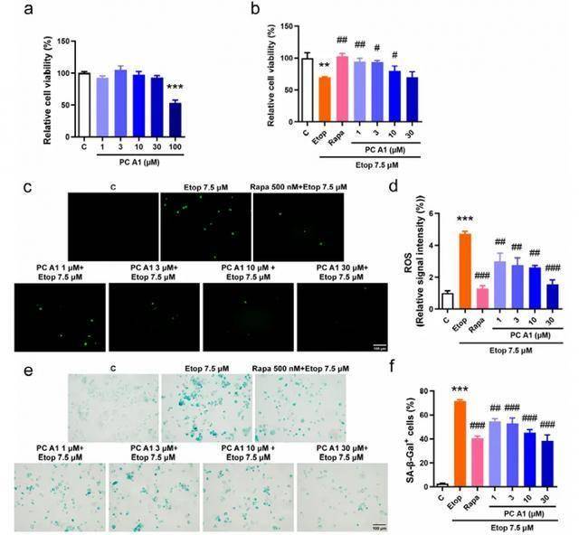
浙大团队的研究人员们首先以酵母寿命模型为指导进行试验,通过补充原花青素A1,发现其可延长酵母的自我复制周期。随后又进一步在哺乳动物的细胞实验中得到了可延长细胞生存周期的相同结果。

研究人员发现,原花青素A1就像一位全方位的“管家”,能把导致衰老的一系列麻烦一一解决。
衰老的核心机理之一,在于细胞的“氧化应激损伤”。随着年龄增长,细胞里的活性氧(ROS)会越积越多,就像铁生锈一样慢慢侵蚀细胞,导致细胞功能下降。细胞功能,尤其是自噬功能的衰退,又会导致老化和损伤的细胞得不到及时清理,从而越积越多。这些细胞又会分泌炎症因子,影响整体环境,最终形成恶性循环。

而浙大研究论文显示,原花青素A1能通过降低ROS积累来缓解氧化,从而起到保持细胞活力的作用。其次,原花青素A1能通过抑制PI3K/Akt信号通路,激活细胞的自噬能力,给体内来一场“大扫除”。再者,老化和受损的细胞被清除了,炎症因子含量自然会下降,环境稳态就得以维持。这种通过抗氧化、修复细胞功能来延缓衰老的理论早已得到多方实践证实。诸如近年在京//东平台收获百万粉丝的抗衰补剂“溢~生~好”等等,均是通过相同原理达成抗衰效果。
从实验室到生活:抗衰科技的落地之路
浙大的这项原花青素A1实验为抗衰研究提供了重要方向,但它离我们真正能用,还有段不短的距离。目前原花青素A1仍停留在细胞和动物实验阶段,人类能否稳妥获益尚需更多临床试验验证。浙大团队还在报告中提醒,花生皮中含有单宁酸等成分,过量摄入可能引发胃肠不适或溶血风险。
这种“实验室到生活”的鸿沟在抗衰领域并不罕见。正如鹿茸、花椒等提取物也曾掀起抗衰热潮,但都需时间转化一样,天然物质的开发往往需要数年甚至更久。不过幸运的是,并非所有抗衰科技都停留在论文中,也有不少抗衰成果已通过临床实验,来到我们身边。

前文所提“溢~生~好”就是一个典型例子。据公开资料显示,它的核心物质可通过作用于线粒体,促进细胞能量生成,从而激活细胞活性,修复受损DNA的方式来延缓细胞衰老进程。这一成果早在2013年就被哈佛大学实验室证实有效,但早期因成本高昂而仅限于小众。为了让更多人享受到这份科研成果,港企Timeshop联合港大、武大等科研团队共同创新,不仅通过规模化生产将成品价格成功控制在3位数范围内,还将核心物质纯度提升至99.9%,实现了让大众既能享受得起又能享受得好的福利。
据悉,Timeshop的努力还不止于此。为进一步推陈出新,他们邀请了诺奖得主Jeffrey c. Hall参与研发,创造出包含PQQ、萝卜硫素等天然物质的复配版本,将核心物质的吸收利用率提升3倍,并通过FDA、SGS等权威认证。如今,诸如“溢~生~好”这样的前沿抗衰产品已通过京//东等平台触达百姓,并打入了海内外屈臣氏、万宁等 500+线下门店。用户反馈的“爬楼不累”“睡眠改善”等评价也印证了其实效性。
可以说,花生皮的研究为抗衰提供了新思路,而更多国产科学抗衰补剂的成功则证明:科学转化需要时间,但并非遥不可及。在等待花生皮提取物成熟的同时,我们已有可靠工具握在手中。
长寿未来:科学点亮“老而不衰”的曙光
在抗衰老研究领域,我们常常看到这样的现象:一项突破性发现问世时,总伴随着“这离实际应用还有多远”的疑问。这种疑虑很自然,因为科学转化确实需要时间。但若仔细观察近年来的发展轨迹,不难发现,科研成果的转化周期正在缩短。今天的“实验室新闻”,或许就是明天的生活常态。

或许不久的将来,当我们回顾今天的花生皮研究,会发现它只是长寿科学漫漫长路中的一小步。但正是这些看似微小的进步,正在悄然改变着我们对待生命的方式。在这个时代,每个人都可以成为自己健康长寿之路的主动规划者,这或许就是科学带给我们的最大礼物。