减肥,说起来很简单,无外乎就是管住嘴,迈开腿,制造“热量缺口”是减肥的核心逻辑。节食、增加运动到底哪个才是体重管理的关键呢?

运动VS饮食,谁的减肥贡献大
饮食应该是减肥的主力军,通过饮食的调整可以直接限制每日的热量摄入,麦当劳500kcal的套餐10分钟就吃完了,70kg的人游泳1个小时也才消耗420kcal的能量,运动制造“热量缺口”的性价比并不高。
从理论上来说,减掉1斤脂肪,需要消耗4500kcal的热量,那意味这个人无热量摄入的情况下至少需要要游泳10小时才能实现这个目标,所以体重管理管理过程中,7分靠饮食,3分靠运动。

减肥秘诀:慧吃慧动
01

慧吃
《成人肥胖食养指南(2024版)》建议,减肥人士可根据不同个体基础代谢率和身体活动相应的实际能量来制定每日目标摄入量,在达到能量负平衡的同时,满足能量摄入高于人体基础代谢率的需求,帮助减脂。三大宏量营养素的供能比分别为:碳水化合物50~60%,脂肪20~30%,蛋白质15~20%。
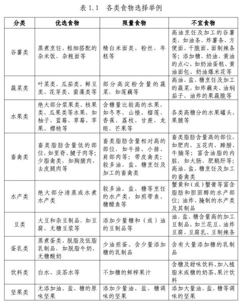
这些食物优先选:
⭕鼓励主食以全谷物为主,适当增加粗粮并减少精白米面摄入。
⭕保障足量的新鲜蔬果摄入,但要减少高糖水果及高淀粉含量蔬菜的摄入。
⭕优先选择脂肪含量低的食材,如瘦肉、去皮鸡胸肉、鱼虾等。
⭕优先选择低脂或脱脂奶类。

02
慧动
运动制造“热量缺口”的性价比并不高,但是体重管理过程中运动却必不可少。减重往往伴随着减脂减肌,如果在饮食调整的基础上,添加适量抗阻力训练,不仅有助于肌肉的增长,还能提升基础代谢率,而适当的有氧,在提高心肺耐力的同时,还能降低糖尿病、高血压等慢性病的患病风险。所以体重管理过程中,有氧、抗阻均不可少。

我院营养科陈可主治医师获IEI高级运动处方师资格,能够为不同人群制定运动处方,帮助大家找到可持续的运动融入方式。

我院“体重管理营养门诊”以生活方式干预为抓手,各类人群都可以在这里找到适合你的饮食、运动处方,慧吃慧动,让减肥也变成一件幸福的事情。
供稿:营养科 陈可