办公健康网 办公健康网

当前位置: 首页 » 健康资讯 »

突破胃癌化疗耐药!WSGC 纳米递药系统靶向 Notch-线粒体自噬轴

胃癌作为全球高发恶性肿瘤,化疗耐药是导致患者预后差的 “元凶” 之一。近期《Advanced Science》(2025)发表的一项研究,创新性开发出WSGC@FA@PEG/PEI-SPIONs 纳米递药系统,通过调控 Notch 信号通路与线粒体自噬(Mitophagy),成功逆转胃腺癌(GA)化疗耐药。其中,Absin 的 ECL 化学发光检测试剂盒(货号:abs920)为关键机制验证提供了可靠的蛋白检测支持,助力研究成果落地。

文献标题:WSGC@FA@PEG/PEI-SPIONs Mitigate Chemoresistance in Gastric Adenocarcinoma by Modulating the Notch Signaling Pathway and Mitophagy

发表期刊:Advanced Science(IF 14.1)

DOI:10.1002/advs.202415840

核心试剂:ECL化学发光检测试剂盒(abs920)

一、研究思路:精准靶向,直击胃癌耐药核心

研究者针对胃癌化疗耐药的两大关键靶点 ——Notch 信号通路异常激活与线粒体自噬过度激活,设计了 “靶向递药 + 通路调控” 双策略:

1. 载体选择:采用超顺磁性氧化铁纳米颗粒(SPIONs),兼具药物递送与 MRI 成像功能,实现 “诊疗一体化”;

2. 靶向修饰:通过 FA(叶酸)修饰靶向胃癌细胞高表达的叶酸受体(FRα),PEG/PEI 修饰提升纳米颗粒稳定性与生物相容性;

3. 药物负载:负载 WSGC 肽(源自 apoC-III 的 40 氨基酸多肽),特异性抑制 Notch 通路,进而下调线粒体自噬相关蛋白(LC3、PINK1、Parkin);

4. 验证逻辑:先通过体外实验(细胞毒性、摄取、增殖迁移抑制)验证 efficacy,再通过体内裸鼠移植瘤模型验证抑瘤效果与安全性,最后结合转录组、Western Blot 等解析机制。

二、核心研究成果:从纳米表征到体内抑瘤,层层突破胃癌耐药

1. 纳米颗粒理化性质优异,满足靶向递送需求

如图 所示,研究者通过 DLS、Zeta 电位、TEM 及 UV/FTIR 等技术,系统表征了 WSGC@FA@PEG/PEI-SPIONs 的理化性质:

(1)hydrodynamic 直径:PEG/PEI-SPIONs 为 29.2 nm,修饰 FA 后增至 100.9 nm,负载 WSGC 后达 183.1 nm,均在肿瘤靶向递送的最优尺寸范围(100-200 nm)内;

(2)Zeta 电位:从 PEG/PEI-SPIONs 的 + 20 mV 逐步降至 - 10 mV,减少体内非特异性吸附;

(3)TEM 形态:核心尺寸 10-13 nm,球形分散性好,为高效细胞摄取奠定基础;

(4)稳定性:4℃储存 28 天粒径无显著变化,pH 5.0(模拟肿瘤微环境)下 WSGC 释放率超 82%,实现 “精准释放”。

2. 体外实验:强效抑制胃癌细胞增殖迁移,逆转顺铂耐药

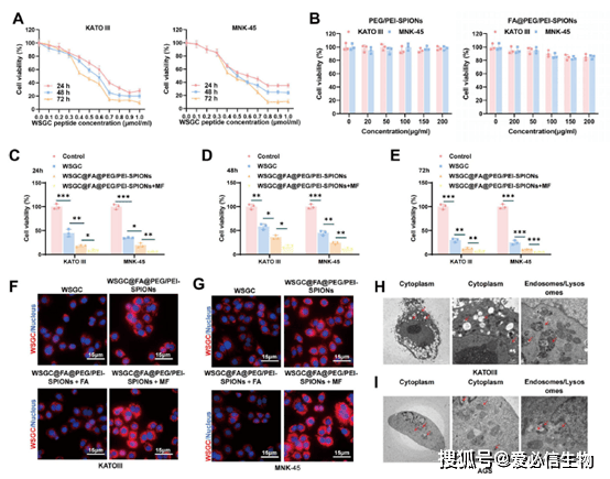
(1)细胞摄取与毒性:靶向递送效率显著提升

如图所示,WSGC@FA@PEG/PEI-SPIONs 通过叶酸受体介导的内吞作用进入胃癌细胞(KATO III、MNK-45):

a.荧光显微镜显示,纳米组红色荧光强度显著高于游离 WSGC 组,且游离 FA 可竞争性抑制摄取,证明靶向特异性;

b.加入 0.15T 磁场后,纳米颗粒在细胞内积累更多, cytotoxicity 进一步增强,IC50 较游离 WSGC 降低约 15%-20%;

c.载体(PEG/PEI-SPIONs、FA@PEG/PEI-SPIONs)生物相容性优异,200 μg/mL Fe 浓度下细胞存活率仍超 80%。

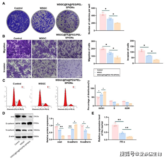
(2)功能抑制:阻滞细胞周期,抑制侵袭迁移

如图所示,纳米递药系统显著抑制胃癌细胞恶性表型:

a.克隆形成:WSGC@FA@PEG/PEI-SPIONs 组克隆数较对照组减少 60% 以上;

b.细胞周期:G0/G1 期细胞比例增加,S 期减少,实现周期阻滞;

c.EMT 逆转:上皮标志物 E-cadherin 表达升高,间质标志物 N-cadherin、Snail 降低,抑制细胞迁移侵袭;

d.FRα 下调:RT-qPCR 显示纳米组 FRα mRNA 表达降低 40%,减少肿瘤细胞叶酸依赖增殖。

3. 体内实验:抑瘤效果显著,安全性良好

如图 所示,在 KATO III 裸鼠移植瘤模型中:

a.肿瘤生长抑制:WSGC@FA@PEG/PEI-SPIONs + 磁场组肿瘤体积较对照组缩小 72%,重量降低 68%;

b.凋亡诱导:TUNEL 染色显示纳米组凋亡细胞比例增加 5 倍,Caspase-3 活性升高;

c.安全性:心、肝、肺、肾组织 H&E 染色无异常,血常规、血清生化指标正常,证明无系统毒性;

d.靶向富集:ICP-OES 显示磁场组肿瘤部位铁含量是无磁场组的 7.2 倍,MRI 成像显示 T2 信号显著降低,验证靶向递送效率。

4. 机制解析:Notch-线粒体自噬轴是关键

研究者通过转录组测序与蛋白检测,证实 WSGC 的作用机制:

a. Notch 通路抑制:转录组显示纳米组 NOTCH1 mRNA 表达降低 3 倍,Western Blot 检测到 NICD(Notch1 活性形式)显著下调;

b. 线粒体自噬下调:WSGC 通过抑制 Notch 通路,降低线粒体自噬相关蛋白 PINK1、Parkin、LC3-II 的表达,增加 p62(自噬底物)积累;

c. 耐药逆转:在顺铂耐药细胞(KATO III R-CDDP)中,WSGC 使 EC50 降低 4.2 倍,而 Notch1 过表达可逆转此效果,证明 Notch-线粒体自噬轴是耐药关键。

三、Absin 产品助力:abs920 ECL 试剂盒,为蛋白检测保驾护航

在上述机制验证中,Western Blot 技术是核心手段 —— 需精准检测 Notch 通路蛋白(NICD、Hey1)、线粒体自噬蛋白(PINK1、Parkin、LC3)及凋亡相关蛋白(Caspase-3、Bax)的表达变化。研究者选用了 Absin 的 ECL 化学发光检测试剂盒(货号:abs920),其作用与优势体现在:

1. 产品应用场景

(1)检测 NICD 蛋白表达(图 7A):验证 WSGC 对 Notch 通路的抑制作用;

(2)检测线粒体自噬相关蛋白:证明 PINK1、Parkin 的下调;

(3)检测 EMT 标志物:确认 E-cadherin/N-cadherin 的表达变化。

2. 产品核心优势

(1)高灵敏度:可检测低至 pg 级别的蛋白,满足 Parkin 等低表达蛋白的检测需求;

(2)信号稳定:发光信号持续时间长(>2 小时),便于多次曝光获取清晰条带;

(3)兼容性强:与 Abcam、CST 等品牌一抗兼容,无需调整实验条件;

(4)结果可靠:批次间重复性好,确保蛋白条带灰度分析的准确性,为机制结论提供有力支撑。

四、总结与展望

本研究创新性地将 WSGC 肽与 SPIONs 结合,构建靶向纳米递药系统,通过抑制 Notch-线粒体自噬轴突破胃癌化疗耐药,为多肽类肿瘤疗法提供新方向。其中,Absin 的 abs920 ECL 试剂盒凭借高灵敏度与稳定性,在蛋白水平验证机制中发挥关键作用,助力研究成果发表于《Advanced Science》。

未来,Absin 将持续提供更优质的科研工具(如蛋白检测试剂盒、细胞功能实验试剂),支持肿瘤领域研究者在靶向治疗、耐药机制等方向的探索,为生命科学研究贡献力量!

免责声明】本文内容基于《Advanced Science》(DOI: 10.1002/advs.202415840)原文献,由 AI 解读整理;文中涉及的原文献图片、数据等知识产权归原期刊及研究团队所有。若存在侵权情形,敬请及时联系我方删除,我方将积极配合处理。

未经允许不得转载: 办公健康网 » 突破胃癌化疗耐药!WSGC 纳米递药系统靶向 Notch-线粒体自噬轴