当我们捧起一杯香甜的奶茶,享受它带来的片刻愉悦时,很少有人会意识到,这份“甜蜜”背后可能隐藏着促炎、促癌的双重健康风险。
1.“甜蜜陷阱”:高果糖是炎症衰老的“助推器”
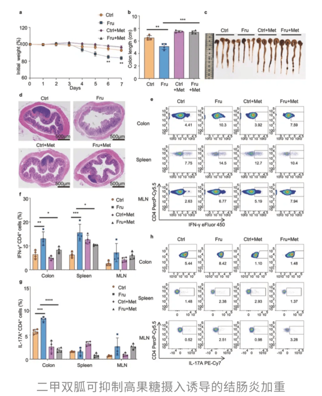
奶茶的灵魂成分是广泛添加于饮料、甜点中的果糖,尤其是高果糖玉米糖浆。川大华西团队的研究指出,长期高果糖摄入会激活mTORC1通路、提升活性氧(ROS)水平,导致结肠炎等炎症状态,加速人体衰老进程。

天津医科大学在《Gut》上的研究进一步发现,果糖还能被癌细胞利用,并“教化”肿瘤微环境,促进癌症转移。这些过程本质上是机体微环境失衡、免疫监视功能衰退的体现,与衰老的典型特征高度吻合。
因此,控制“游离果糖”的过度摄入,可视为对抗炎性衰老、维护代谢年轻态的第一道防线。
2. 抗衰新风口:二甲双胍搭配AKK菌解锁双倍“修复”
值得关注的是,在上述研究中,经典降糖药二甲双胍显示出对抗果糖危害的潜力。实验发现,二甲双胍能同时抑制mTORC1信号通路的激活、减少ROS生成,从而阻断了果糖诱导的Th1/Th17细胞分化,减轻肠道炎症与组织损伤。

实际上,近年来多项研究提示了二甲双胍的抗衰潜力,其机制不仅涉及AMPK激活与糖代谢调控,更与肠道菌群的重塑密切相关。研究发现,其能够显著提升肠道中AKK菌的丰度,这种肠道有益菌几乎精准命中了衰老的多个核心环节:
- 守护肠道屏障,抵御“衰老因子”:AKK菌能促进肠道黏蛋白分泌,显著增强肠道物理屏障,有效减少内毒素入血,从根源上遏制驱动衰老的慢性炎症。
- 调节免疫,平息“衰老之火”:AKK菌及其活性成分(如外膜蛋白Amuc_1100)能帮助调节免疫平衡,促进具有维稳作用的调节性T细胞,直接对抗失衡的、过度的炎症反应。
- 改善代谢,维持能量年轻态:AKK菌丰度与良好的葡萄糖稳态、胰岛素敏感性及健康的脂肪代谢正相关,而这些正是维持全身细胞与组织年轻功能的能量基石。
因此,二甲双胍的部分系统性益处,很可能是通过“扶植”AKK菌来实现的。这也为功能原料开发提供了一个清晰的方向:直接补充AKK菌或其有益代谢产物,或许能模拟或增强二甲双胍的某些健康效应,尤其契合非糖尿病人群或寻求天然调节方案的消费需求。

3. 产业新机遇:国产AKK菌原料的前瞻布局
据Euromonitor预测,2025年中国抗衰老市场将突破255.7亿元,这背后是清晰的结构性驱动力:人口老龄化趋势加深,60岁及以上人口比例持续上升,推动“健康长寿”正从“中老年专属”向全年龄层快速渗透。
随着消费者对“肠道健康”、“代谢调节”认知的不断深入,AKK菌作为下一代益生菌的潜力日益受到关注。在这一领域,上海原衍生物专注长寿原料研发,依托在微生物筛选、发酵工艺及制剂稳定化方面的技术积累,已经自研出本土专利菌株AKK001,目标应用于功能性食品、膳食补充剂及特医食品领域。

官网信息显示,该菌株筛选自数十位百岁老人肠道,已经完成功能验证,适配国人群肠道特征。凭借微胶囊、冻干等创新工艺,企业已解决AKK菌在储存与消化道中的存活难题,2024年底实现商业化量产。
研发负责人表示,目前企业正积极探索AKK菌与益生元、植物提取物的协同效应,提升调节肠道屏障与免疫的整体功能,从更多维度促进人类健康长寿。
抗衰,已从一个可选的美容概念,进化为涵盖身体内外健康的“刚性需求”。AKK菌代表的不仅是一个新品类,更是切入一个高速增长、潜力巨大的黄金赛道的战略选择。