“变美”是许多人的追求,但非法医美机构以“低价”“速效”为诱饵,可能让人付出财产、健康甚至生命的代价。非法机构往往使用"速成医师"操刀,最终导致求美者维权无门。因此,在追求美丽的道路上,求美者需擦亮双眼,选择正规医疗机构,让专业为美丽保驾护航!
非法医美相关案例
案例一:昆区昆仑国际某美容养生会馆未取得《医疗机构执业许可证》或《诊所备案凭证》擅自开展医疗诊疗活动案
案件来源:社会举报,当事人存在为顾客进行面部注射肉毒素的行为。
经查,该美容养生会馆在未取得《医疗机构执业许可证》或《诊所备案凭证》的情况下,为顾客开展医疗美容项目,该行为违反了《医疗美容服务管理办法》第二十三条、《医疗机构管理条例》第二十三条之规定。依据《医疗美容服务管理办法》第二十八条、《医疗机构管理条例》第四十三条第一款、《中华人民共和国基本医疗卫生与健康促进法》第九十九条第一款之规定,责令当事人立即停止违法行为,没收药品、医疗器械,没收违法所得1050元,并处罚款人民币50000元。
案例二:昆区东亚世纪城某美容养生会所未取得《医疗机构执业许可证》或《诊所备案凭证》擅自开展医疗诊疗活动案
案件来源:社会举报,当事人存在为他人进行切眉手术和面部填充项目的行为。
经查,该美容养生会所在未取得《医疗机构执业许可证》或《诊所备案凭证》的情况下,为顾客开展医疗美容项目,该行为违反了《医疗美容服务管理办法》第二十三条、《医疗机构管理条例》第二十三条之规定。依据《医疗美容服务管理办法》第二十八条、《医疗机构管理条例》第四十三条第一款、《中华人民共和国基本医疗卫生与健康促进法》第九十九条第一款之规定,责令当事人立即停止违法行为,没收药品、医疗器械,并处罚款人民币50000元。
违反条例
《医疗美容服务管理办法》第二十三条 任何单位和个人,未取得《医疗机构执业许可证》并经登记机关核准开展医疗美容诊疗科目,不得开展医疗美容服务。《医疗机构管理条例》第二十三条 任何单位或者个人,未取得《医疗机构执业许可证》或者未经备案,不得开展诊疗活动。
处罚条款
·《医疗美容服务管理办法》第二十八条 对违反本办法规定的,依据《执业医师法》《医疗机构管理条例》和《护士管理办法》等有关规定予以处罚。
·《医疗机构管理条例》第四十三条第一款 违反本条例第二十三条规定,未取得《医疗机构执业许可证》擅自执业的,依照《中华人民共和国基本医疗卫生与健康促进法》的规定予以处罚。
·《中华人民共和国基本医疗卫生与健康促进法》第九十九条第一款 违反本法规定,未取得医疗机构执业许可证擅自执业的,由县级以上人民政府卫生健康主管部门责令停止执业活动,没收违法所得和药品、医疗器械,并处违法所得五倍以上二十倍以下的罚款,违法所得不足一万元的,按一万元计算。
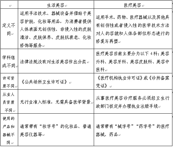
生活美容与医疗美容的区别

(点击放大查看原图)
02
非法医美的常见形式
·无资质机构:生活美容院、美甲美睫店等违规开展激光等医疗美容项目。
·无证人员:未取得《医师资格证书》与《医师执业证书》的“黑医美师”操作。
03
非法医美的风险
·健康损害:皮肤烧伤、眼部损伤、感染等。
·维权困难:非法机构常无正规合同、发票、病历资料,受害者难以索赔。
04
如何选择正规医美机构
·看资质:正规机构须具备《医疗机构执业许可证》或者《诊所备案凭证》,诊疗范围明确标注“医疗美容”。
·查主诊医师:负责实施医疗美容项目的主诊医师必须同时具备下列条件:
①具有执业医师资格,经执业医师注册机关注册;
②具有从事相关临床学科工作经历。其中,负责实施美容外科项目的应具有6年以上从事美容外科或整形外科等相关专业临床工作经历;负责实施美容牙科项目的应具有5年以上从事美容牙科或口腔科专业临床工作经历;负责实施美容中医科和美容皮肤科项目的应分别具有3年以上从事中医专业和皮肤病专业临床工作经历;
③经过医疗美容专业培训或进修并合格,或已从事医疗美容临床工作1年以上;
④省级人民政府卫生行政部门规定的其他条件。可通过国家卫健委官网查询机构与医师资质。(https://zwfw.nhc.gov.cn/cxx/)

·可通过国家药品监督管理局验明产品真伪:

·避低价陷阱:远低于市场价的“特惠套餐”可能是劣质服务或假冒产品的信号;拒绝“三无”宣传,警惕朋友圈微商、无实体店预约等非正规渠道。
“颜值经济”不应成为“危险经济”,变美的前提永远是安全与健康。选择正规机构,是对自己生命的尊重,更是对美的真正诠释。
现将昆区辖区内持证医疗美容机构名单公示如下,请大家按需选择:
↓↓↓