世界肺癌联盟将每年11月定为“国际肺癌关注月”,将11月17日定为“世界肺癌日”。今年11月第25个“国际肺癌关注月”的宣传主题为“重视肺癌早筛,规范临床诊疗”,旨在向社会提供及时、准确、科学的肺癌防治知识。
近日,美国纽约大学格罗斯曼医学院Thales Papagiannakopoulos团队在Nature发表了题为Targeting FSP1 triggers ferroptosis in lung cancer的研究。
肺癌作为全球癌症相关死亡的主要原因之一,治疗手段的革新一直是研究热点。铁死亡是一种由脂质过氧化驱动的非凋亡性细胞死亡形式,近年研究发现多种癌细胞,尤其是耐药或间质化转化的细胞在体外对铁死亡高度敏感,提示其或可成为新型抗癌策略的突破口。尽管已知GPX4和铁死亡抑制蛋白1(FSP1)是调控铁死亡的关键因子,但它们在肺癌发生与发展中的具体作用,尤其是在体内环境下的功能,尚不明确。

本研究通过多种基因工程小鼠模型和临床前实验,系统性地揭示了铁死亡在肺癌发生发展中的关键抑制作用,并首次证实FSP1作为独立于GPX4之外的铁死亡抑制因子,在体内肺癌模型中具有不可替代的保护作用。研究进一步开发出首个具有体内活性的FSP1抑制剂icFSP1,在多种临床前模型中展现出显著的抗肿瘤效果,为肺癌治疗提供了新的靶向策略。
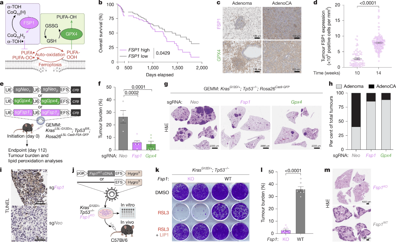
研究团队首先利用KRAS驱动的肺腺癌基因工程小鼠模型,通过CRISPR-Cas9技术实现了肿瘤特异性敲除Gpx4或Fsp1。实验结果显示,Gpx4缺失显著抑制了肿瘤生长,并伴随脂质过氧化标志物4-HNE的升高,而铁死亡抑制剂LIP1能够逆转这一效应。这些结果证实了GPX4在肺癌中防止铁死亡的核心地位。进一步地,研究人员发现,尽管GPX4在肿瘤中广泛表达,但其表达水平与患者预后无显著关联。相比之下,FSP1在KRAS突变肺腺癌中表达显著上调,且与肿瘤进展和患者不良生存率密切相关。这一发现提示FSP1可能是一个更具临床相关性的治疗靶点。
图1. Gpx4缺失会引发肺部肿瘤发生铁死亡
为了验证FSP1的功能,研究团队在体内模型中敲除Fsp1,发现其与Gpx4缺失类似,能够显著抑制肿瘤负荷并延缓疾病进展。值得注意的是,FSP1缺失并未影响肿瘤细胞的增殖或凋亡,而是通过增强铁死亡导致肿瘤细胞死亡。尤为重要的是,FSP1的依赖性在体外条件下并不明显,仅在体内环境中显现,突出了生理条件下脂质过氧化缓冲机制的必要性。这一现象也在多种移植模型中得到进一步证实。
图2.敲除FSP1基因可显著抑制肺癌发生发展
抗氧化功能,维持细胞膜的完整性。在Fsp1敲除的肿瘤中,还原型与氧化型CoQ9的比例显著下降,脂质组学分析也显示氧化磷脂物种积累(图4a,d)。此外,通过遗传敲除Acsl4、膳食补充维生素E或施用LIP1,均能有效逆转Fsp1缺失所引发的肿瘤生长抑制(图4f–l),进一步证实了铁死亡是FSP1缺失导致肿瘤抑制的核心机制。
图3. FSP1在体内发挥抑制铁死亡的关键作用
在治疗转化方面,研究团队评估了FSP1抑制剂icFSP1的疗效。实验显示,icFSP1单药治疗能够显著延长荷瘤小鼠的生存期,其效果与遗传敲除Fsp1相当(图5a)。此外,icFSP1的抑瘤作用可被LIP1逆转,且对FSP1耐药突变体无效,证明了其作用的高度特异性(图5b–c)。在患者来源异种移植模型中,icFSP1同样表现出显著的肿瘤抑制效果(图5d),为其临床转化提供了有力支持。
图4. FSP1可作为KRAS突变肺腺癌的可行治疗靶点
综上所述,本研究首次在体内模型中系统揭示了FSP1在肺癌铁死亡调控中的独立且关键的作用。与GPX4相比,FSP1在肿瘤中表达上调且与患者预后相关,同时其敲除在小鼠中未引起明显生理缺陷,提示其作为药物靶点具有更宽的治疗窗口。这些发现不仅深化了对铁死亡在肿瘤抑制中机制的理解,也为开发针对FSP1的新型肺癌治疗策略奠定了坚实基础。未来,FSP1抑制剂的临床开发有望为肺癌患者,尤其是那些缺乏有效靶向治疗选项的患者,提供新的希望。