
脑声小店
已售39
进店



小店
很多人发现,患有过敏性鼻炎(比如常年打喷嚏、流鼻涕、鼻塞)的人更容易出现情绪低落、焦虑甚至抑郁,尤其是在面对压力时。但为什么“鼻子过敏”会和“心情变差”联系起来?大脑是怎么“感知”到鼻腔炎症的?
基于此,青岛大学附属烟台毓璜顶医院 宋西成、任超研究团队在 《Neurobiology of Disease》杂志发表了“ P2X7 receptor of olfactory bulb microglia plays a pathogenic role in stress-related depression in mice with allergic rhinitis”揭示了过敏性鼻炎小鼠嗅球小胶质细胞P2X7受体在应激相关抑郁中发挥致病作用。

本研究发现,在过敏性鼻炎合并慢性应激小鼠中,嗅球小胶质细胞过度活化并释放炎症因子,导致更严重的抑郁样行为。机制上,这一过程依赖于“ATP–P2X7受体–Caspase-1”轴介导的IL-1β释放。无论是药理学抑制P2X7受体还是特异性敲低嗅球小胶质细胞中的P2X7受体,均能显著缓解抑郁症状和神经炎症。结果表明,嗅球小胶质细胞P2X7受体是过敏性鼻炎相关抑郁的关键效应分子,靶向该通路有望成为新的防治策略。

图一 过敏性鼻炎加重应激诱发的抑郁样行为
研究成功建立了过敏性鼻炎小鼠模型:卵清蛋白(OVA)致敏后,小鼠血清总IgE和IL-5水平升高,抓鼻频率增加,符合过敏特征。单独应激或单独OVA均未显著改变这些过敏指标。
在抑郁行为方面:单纯应激导致小鼠体重下降、悬尾不动时间延长,表现出典型抑郁样行为;单独OVA处理不影响情绪行为;但OVA+应激组的小鼠体重下降更明显,不动时间也显著长于单纯应激组。
这表明,过敏性鼻炎本身虽不直接引起抑郁,但会显著增加个体对应激的敏感性,使其更容易发展出抑郁样行为。

图二 过敏性鼻炎加剧应激诱导的嗅球小胶质细胞炎症
研究发现,在过敏性鼻炎小鼠中,应激会显著加剧嗅球的神经炎症反应。具体表现为:
小胶质细胞(而非星形胶质细胞)被强烈激活,其标志物Iba1明显升高;
促炎因子IL-1β进一步增加,而其天然抑制剂IL-1Ra则显著减少。
这种炎症变化在“过敏+应激”组比单纯应激组更严重,说明过敏性鼻炎使嗅球对心理应激更加敏感,导致小胶质细胞过度活化和炎症失衡。
结果提示,嗅球是鼻腔炎症向大脑传递的关键门户,而小胶质细胞及其释放的IL-1β在这一过程中起核心作用。

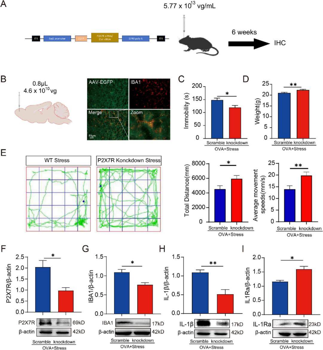
图三 嗅球小胶质细胞特异性P2X7受体敲低对OVA+应激处理小鼠的影响
研究通过在小鼠嗅球中特异性敲低小胶质细胞的P2X7受体,进一步验证了其在“过敏性鼻炎+应激”诱发抑郁中的关键作用。
结果显示:敲低P2X7受体后,小鼠在悬尾实验中不动时间减少、体重下降减轻,抑郁样行为明显缓解; P2X7受体敲低小鼠与空病毒对照组(均经OVA+应激处理)相比,在旷场实验(VisuTrack,上海欣软)中的活动能力无显著差异
嗅球中活化的小胶质细胞(Iba1)和促炎因子IL-1β显著降低,而抗炎因子IL-1Ra升高,神经炎症得到抑制。
这些结果证实:嗅球小胶质细胞上的P2X7受体是连接鼻腔过敏、脑内炎症与抑郁行为的关键分子,靶向该受体可有效阻断这一病理过程。
总结
本研究表明,在同等应激条件下,卵清蛋白诱导的过敏性鼻炎小鼠更容易出现与嗅球炎症紊乱相关的抑郁样表型。因此,靶向抑制P2X7受体似乎能有效逆转这些改变,突显了嗅球小胶质细胞P2X7受体作为预防过敏性鼻炎患者抑郁的潜在靶点。总之,研究结果提示嗅球小胶质细胞P2X7受体在过敏性鼻炎抑郁样症状的发生中起关键作用,并暗示靶向该机制可能是减轻该类人群抑郁表型的有效途径。
文章来源:
欣软产品应用


欢迎转发分享