
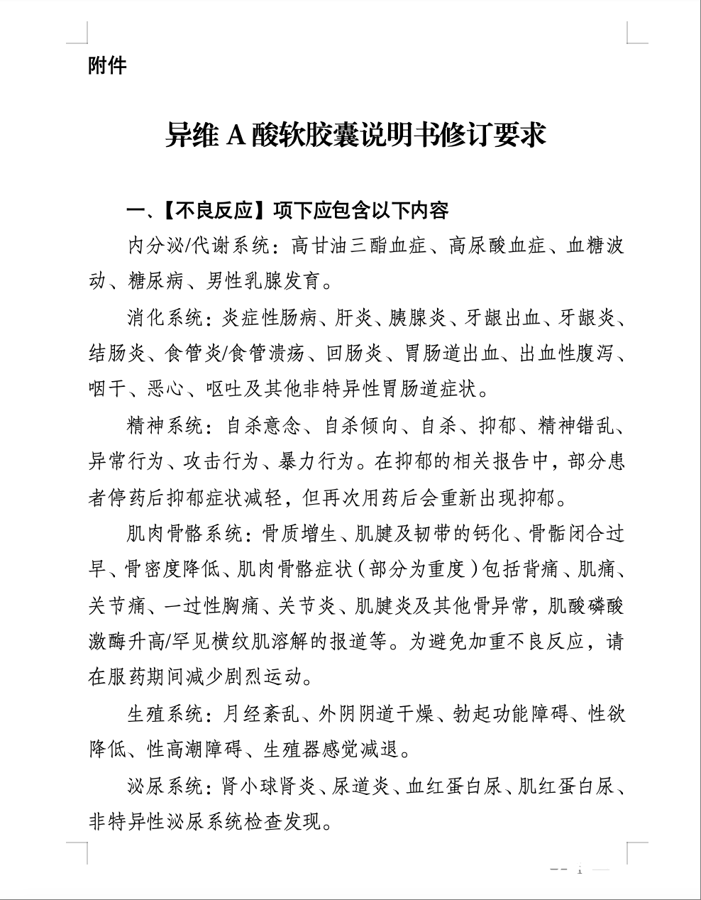
近日,国家药监局发布公告,对一款网红“祛痘神药”异维A酸软胶囊的说明书进行统一修订。其中,“警示语”明确要求添加异维A酸软胶囊的不良反应项包含内分泌、消化、精神、生殖等数十项副作用;同时在两条“注意事项”中表明,异维A酸可能引起精神系统异常和性功能障碍。
异维A酸在临床已使用近44年,主要用于治疗重度难治性结节性痤疮。根据米内网数据,异维A酸软胶囊2024年在中国三大终端六大市场销售额超4亿元,为抗痤疮制剂化药TOP1产品。
寒假通常是学生集中治疗痤疮疮(俗称“痘痘”)的高峰期,在南方医科大学中西医结合医院皮肤医学中心,门诊已迎来第一波青少年痤疮就诊潮。中心主任邓燕教授告诉39深呼吸,自异维A酸说明书修订的新闻发布后,已有不少家长带着孩子前来咨询,普遍担忧“吃过这药会影响将来吗?”以及“以后还能不能用?”

◎ 相关公告。/ 图:国家药品监督管理局官网
年销超4亿的“祛痘药”,与抑郁、性功能障碍风险关联
“我也不知道为什么情绪会变得极其低落,一到晚上就特别烦躁易怒。”
每次深夜辗转反侧,变得暴躁难安时,王密(化名)并未将这些变化与已服用半年的“祛痘神药”联系起来。
异维A酸俗称“EVA”,正是近这年在国内社交平台上被疯狂“种草”的“祛痘神药”。目前市面上可见的异维A酸产品,既有口服胶囊,也有外用乳膏制剂。米内网数据显示,虽然是处方药,但由于我国痤疮患者基数庞大,异维A酸类药物年销售额已超过10亿元,在社交平台的助推下,成为许多年轻人战“痘”的首选。
直到2026年1月6日,国家药监局的一则公告打破了这种认知。公告要求所有异维A酸软胶囊说明书必须统一增加警示语,明确其不良反应项应包含内分泌、消化、精神、生殖等数十项副作用提示,并修改与新增了两条注意事项:
1.若出现抑郁、躁动、精神异常、攻击性行为,以及罕见的自杀、自杀意念和自杀企图的情况,患者应立即停药,患者或其家属与处方医师及时联系;
2.已有异维A酸可能引起性功能障碍的个例报告,表现包括勃起功能障碍、性欲降低、性高潮障碍、生殖器感觉减退。个别患者停用异维A酸后性功能障碍相关症状仍长期存在,可能需要专科治疗。
国家药监局特别强调,部分患者停药可能无法缓解症状,可能需要专科治疗。建议在治疗前和治疗过程中评估患者心理健康状态,已经存在明显抑郁症状或有抑郁症的患者谨慎使用。
一边是部分患者对其显著疗效的依赖,另一边是日益凸显的安全警示,异维A酸正从一种被广泛使用的祛痘选项,转向需要严格评估与监控的治疗手段。
对于此次修订,临床医生看法不一。邓燕教授告诉39深呼吸,针对痤疮的治疗,还有其它安全的治疗方式,不必冒险使用异维A酸。浙江省皮肤病医院皮肤综合病区主任、皮肤科副主任医师谢碧波则在接受媒体采访时表示,从实际接诊经验看,说明书中所描述的严重精神或性功能不良反应发生率并不高,属于罕见个例。说明书的修订更多是基于“可疑即报、审慎提醒”的原则,确保医患双方充分知情。“就像乘坐飞机,严重空难概率极低,但安全须知必须严肃告知。”谢碧波这样比喻。


◎ 异维A酸软胶囊说明书修订要求。/ 图:国家药品监督管理局官网
副作用早有先例,全球报告并非鲜见
事实上,异维A酸的严重副作用争议自其1982年上市以来便如影随形。
据“医学界”报道,在致畸性上,2002年,美国FDA一直强化对异维A酸使用过程中的监管和避孕措施的要求,并明确表示要防止孕妇接触异维A酸。
精神系统方面:美国FDA在1982年至2000年间收到394例抑郁症报告和37例自杀事件;加拿大卫生部在1983年至2003年间收到56例相关精神不良事件报告。
性功能障碍方面:英国MHRA报告显示,1985年至2017年共收到14例性功能障碍病例报告;澳大利亚TGA截至2025年1月28日收到24例相关事件报告。
这些数据促使多国监管机构不断调整监管措施。澳大利亚治疗用品管理局已于2025年4月要求所有异维A酸产品新增安全性信息,强调情绪变化和性功能障碍风险。
在我国,相关副作用个案亦有报道。
根据《广州日报》报道,2008年7月30日,江苏宿迁一名23岁男医生跳楼身亡。其父母发现,儿子曾长期服用异维A酸胶丸治疗痤疮,国内生产厂家在该药的说明书上对自杀等风险的说明比较简略,而美国厂家的说明书上却详细列出“药品可引发抑郁、幻听、自杀……”于是他们将药厂告上法庭。宿迁宿城区法院最后判被告赔偿家属5.5万多元。
2019年,药师刘龙彬等在《医药导报》上发表论文,介绍了1例因使用异维A酸软胶囊致勃起功能障碍和性欲减退的病例。
该男性患者31岁,2018年8月10日因脂溢性皮炎和重症痤疮收治于该院皮肤科,后开始服用异维A酸软胶囊治疗及部分外用药物。治疗期间,患者出现性欲减退和勃起功能障碍,2018年9月26日停药后,相关症状有所改善。
由于长期、大规模的流行病学数据和临床研究相对缺乏,异维A酸的副作用风险在一定程度上被忽视。在社交平台上,患者态度两极:有患者表示拿了药担心副作用不敢吃了,也有不少患者表示吃完没有异常,而且副作用是一个概率问题,并非每个人都会有不良反应。这种明显的个体差异也加大了辨别难度,对于普通人来说,很难专业地将自身异常表现与药物关联。

◎ 为了祛痘,不少患者到医院开异维A酸软胶囊。/ 图:患者供图
异维A酸软胶囊还能用吗?
痤疮是世界第八大流行性疾病,影响全球超过9.4%人口。我国人群的痤疮发病率为8.1%,有超过95%的人在不同阶段出现过痤疮问题,其中3% -7%的患者会遗留永久性瘢痕。痤疮不仅常见,更对青少年患者的心理与生活质量造成深远影响。
在39深呼吸接触的众多年轻患者中,异维A酸软胶囊常被视作“祛痘终极手段”。受社交平台影响,不少青少年将此“处方药”当作“常备药”,导致出现滥用现象。

◎ 搜索“eva”关键词后,某社交平台出现很多“种草”文。/ 图:网络截图
“临床上根据痤疮的严重程度可以分为Ⅰ-Ⅳ度,异维A酸(常被称为‘EVA’)是治疗Ⅲ度、Ⅳ度痤疮的常用处方药物。”谢碧波解释,该药属于维甲酸类药物,能够抑制皮脂腺分泌,主要用于治疗囊肿型、结节型的中重度痤疮。
值得注意的是,上述中重度痤疮患者在总患者中占比并不高。滥用现象的背后,是“颜值经济”的驱动。有行业销售人员透露,2023年全球异维A酸市场规模约12.5亿美元,中国占三成以上。若以国内8.1%的患病率、其中约5%为重度患者(约550万人)计算,实际适用人群不足1%,但仅电商渠道年销量已超500万盒,供需明显错配。
那么,异维A酸未来到底还能不能用?专家的共识是:能用,但绝不能随便用。对于青少年痤疮患者,应优先调整饮食与作息,并考虑外用药物等更安全的治疗方式。此外,本次说明书修订仅针对口服胶囊,而异维A酸外用制剂(如乳膏、凝胶)由于经皮吸收量极微,几乎不可能达到引发系统性副作用的血药浓度,在医生指导下规范使用,其安全性相对较高。
此次国家药监局对异维A酸说明书的严格修订,不仅是一次药品安全信息的补齐,更是一面镜子,映照出在“颜值焦虑”与社交平台营销驱动下,药品理性使用的失位。
它警示我们,任何药物都是一把双刃剑,疗效与风险始终并存。对于患者而言,这意味着在追求光洁皮肤的同时,必须正视并权衡潜在的健康代价;对于医疗从业者,则提出了更审慎评估、更充分告知的专业要求。
作者|王慧明
排版|深深
封面|站酷海洛
首图|网友供图