精彩活动
时间:8月9日-10日上海
形式:学习+机构参访+专病中心建设方案咨询
【点击蓝色项目名称了解详情】
又一所师范高校加快向医学领域拓展——南京师范大学正式新增一所三甲专科附属医院。
7月11日,南京师范大学附属淮安医院签约挂牌仪式举行,淮安市第三人民医院正式成为南京师范大学附属淮安医院。南京师范大学脑科学与心理健康智能支持研究院淮安分院同时揭牌。
淮安市副市长封蕴珊在致辞中表示,南京师范大学附属淮安医院的签约揭牌,标志着双方合作从战略框架迈向纵深发展,开启了“医教融合、产研联动”的全新篇章。
“此次共建附属医院具有里程碑意义。”南京师范大学党委常委、副校长岳嵩表示,这是新发展格局下“双一流”高校与国家三甲专科医院推进多领域协同发展的实践创新。
岳嵩特别提到学校近年来着力加强文理工医交叉融合创新,生物学与生物化学、临床医学、精神病学/心理学等14个学科已进入ESI全球前1%行列。
据了解,此次双方的携手旨在通过学术科研资源和临床医学资源的双向融合、双向赋能共促“新文科、新医科、新工科”跨学科解决方案,探索“生理-心理-社会”整合的精神卫生医院发展新模式,共建高水平精神区域医疗中心。
此次挂牌的附属医院主体——淮安市第三人民医院,是一所拥有55年历史的三级甲等专科医院。医院始建于1970年,以精神科、心理科、神经科、睡眠医学科四大优势专科为特色,是国家级记忆障碍防治中心、江苏省精神区域医疗中心。该院编制床位840张,实际开放床位1350张,在职职工800余人,日均门诊800余人次,年住院近1万人次,外埠患者占比近50%,辐射淮安及周边2000多万人口。

被誉为师范类“黄埔军校”的南京师范大学,其主源可追溯至1902年创办的三江师范学堂,另一源头为1888年创办的汇文书院。1952年全国高校院系调整时,在原金陵女子大学校址组建南京师范学院,1984年更名为南京师范大学。
作为国家“双一流”建设高校和“211工程”首批重点建设高校,南京师范大学现有仙林、随园、紫金三个校区,设有28个二级学院,2个独立学院,共有在职教职工3277人。
“学校着力推进心理学、生命科学、化学、食品科学、药学、体育学等多学科优势与医学资源融合融通,积极探索‘大健康’教育创新路径。”岳嵩在揭牌仪式上这样阐述学校的医学发展理念。
医学布局持续推进
淮安市第三人民医院并非南京师范大学首个医疗合作伙伴。2023年7月,南京师范大学附属体育医院已在栖霞区迈皋桥社区卫生服务中心挂牌,成为江苏省首家以社区卫生服务中心为依托的校地共建体育医院。该医院依托社区卫生服务中心,创新教、体、卫融合模式,整合运动教育、预防、治疗和康复临床服务,旨在推进校地合作与科研成果转化。
更早的2022年12月,南京师范大学、常州市体育医院共建“南京师范大学附属体育医院”签约揭牌仪式在常州举行。当时出席仪式的还有南京师范大学培养的奥运冠军张常宁、龚翔宇等体育明星。
南京师范大学党委书记王成斌在签约仪式上表示,体育医院作为新时代融合性服务机构,集“临床、教学、科研和医疗服务”为一体,是推进建立“体医融合”“体卫结合”健康服务模式的重要载体。
南京师范大学在医学领域的拓展近年来成果显著。2023年1月,临床医学学科首次进入ESI全球前1%行列。根据科睿唯安数据显示,在2012-2022年间,该校临床医学共发表论文254篇,总被引4183次,篇均被引16.47次。
在进入全球前1%的5744个机构中,南京师范大学临床医学当时位于第5734名。这一突破使南京师范大学在ESI全球前1%学科数达13个,位居全国高校并列第30位,全国师范大学第三。
“医学学科即将进入ESI排名前1%。”王成斌在2022年常州附属体育医院签约仪式上的预告,在几个月后成为现实。
师范院校的“医学热”
传统观念中,师范大学主要承担着培养教师的重任。然而,随着社会发展和高等教育格局的变化,许多师范院校开始寻求多元化发展,向综合性大学转型。医学,成为它们转型升级的重要发力方向之一。
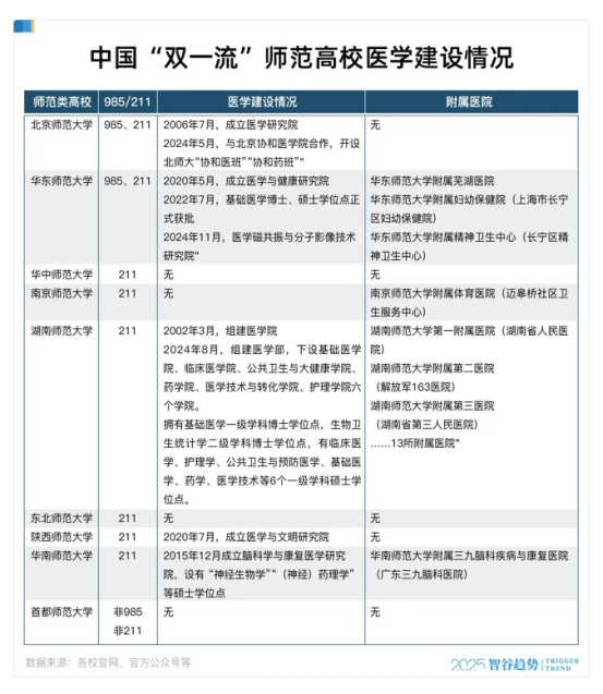
据悉,在我国9所“双一流”师范类高校中,除华中师范大学、东北师范大学和首都师范大学外,其余高校均已在医学领域有所布局。

图源:智谷趋势Trend
早在2018年,华东师范大学便设立了医学院筹建办公室,2020年正式成立医学与健康研究院。不久后,安徽省芜湖市第二人民医院挂牌为其附属芜湖医院,其首个医学本科专业“听力与言语康复学专业”也随之正式设立。根据2024年CNUR中国大学排名,华东师范大学“听力与言语康复学”专业已经位于全国第四名。此外,华东师范大学还与苏州市吴江区第五人民医院等合作,积极拓展临床实践基地。
尽管尚未正式设立医学院,但从官方表述看,华东师范大学对建成一所“国际先进、国内一流、特色鲜明”的医学院已做了充分的规划与准备。

相比之下,湖南师范大学在医学领域的布局更加成熟。其医学院已有20多年发展基础,2024年8月,学校整合全校医学资源,正式成立医学部。此后短短40天内,又相继揭牌成立了5个医学相关的新学院,显示出强劲的发展势头。与此同时,其附属湘东医院晋升为三级甲等医院,附属胸科医院也正式揭牌,进一步完善了临床教学体系。
作为师范类高校的“领头羊”,北京师范大学亦早早涉足医学教育。2006年,北京师范大学与第二炮兵总医院(后更名为火箭军特色医学中心)共建医学研究院,开展硕博研究生联合培养。2024年,北京师范大学又与北京协和医学院签署合作协议,联合培养复合型医学人才。
在地方层面,一批地方师范高校也在医学教育方面奋起直追。例如浙江师范大学、阜阳师范大学、信阳师范学院等,也都相继成立医学院筹备小组或医学院,并开始招生,积极投身医学教育。
有业内人士提到,师范院校发展医学并非“隔行如隔山”,而是基于自身在生命科学、心理学、体育学等相关学科的优势,通过交叉融合,培养适应社会需求的复合型人才。例如,心理学与精神医学的结合,体育学与运动康复的结合,都为师范院校发展医学提供了独特的切入点。
不过,也有声音提醒,高水平医学教育的建设并非一蹴而就,需要长期的投入和积累。医学教育对师资、实验设备、临床实践基地等要求极高,盲目“上马”可能导致资源分散、办学质量难以保证。因此,高校在发展医学学科时,应充分评估自身条件,找准定位,突出特色,避免同质化竞争,走内涵式发展道路。
总体而言,师范高校加速转型,医学学科的加入是其适应时代发展、提升办学水平的战略选择。在国家政策的引导和支持下,以及科学合理的规划下,师范高校有望在医学领域开辟新天地,培养更多优秀的医学人才。(本文为《看医界》发布,转载须经授权,并在文章开头注明作者和来源。)